开云 开云体育开云 开云体育开云 开云体育5月26日,由中国物业管理协会、上海易居房地产研究院中国房地产测评中心联合开展,中物研协具体实施的《2020物业服务企业上市公司测评报告》在上海正式发布。
点击观看直播 2020中国房地产及物业上市公司测评成果发布会
物业服务企业上市公司(简称“上市物企”)在运营规模、盈利能力、抗风险能力、成长潜力、创新能力与社会责任等方面均具有较强的行业代表性,通过剖析研究这一企业集群能够在一定程度上反映和折射出整个行业在市场拓展、业务模式、盈利水平、服务能力、成长潜能等方面的大致趋势,并通过对企业业务梳理的分析,明晰其特色标签与其能力的协同,再造物企的长期价值,并能够为有上市意愿的物企提供参考样本。
本次测评研究的对象为截止到2020年4月30日的26家上市物企,包括沪深上市物企3家,在港上市物企23家。与2018年相比,本次纳入上市测评的物企净增12家。此外,本次测评也持续研究和分析挂牌新三板及计划上市的物业服务企业的状况,以进一步明确其在资本市场的发展和状况,展示物业管理行业的现状和活力。


本次测评中心对上市物业服务企业进行了客观、公正、专业和科学的测评研究,形成了2020物业服务企业上市公司测评研究报告。从核心测评指标来看,2019年26家上市物企各指标表现持续向好。

2019年物业服务企业上市热情高涨,多家优秀物企登陆资本市场,物业服务企业上市公司十强角逐激烈。榜单显示, 2019年榜首易位,碧桂园服务荣登首位,绿城服务紧随其后,2019年新上市的央企优秀物企保利物业一跃成为第三名。
此外,雅生活服务、招商积余、中海物业、彩生活、新城悦服务、蓝光嘉宝服务、永升生活服务、奥园健康和佳兆业美好也因其各项指标表现出色,运营能力强劲,综合实力突出,成为2020物业服务企业上市公司十强企业。
2019年延续上年的上市热度,年内12家物业服务企业以IPO、重组或借壳等方式登陆资本市场,与过去五年主板物业股的总数相当,成为物企上市数量最多的一年。不同企业之间的分化逐渐显现,优势上市物企大步向前,部分企业逐渐掉队。
从市值方面看,截止到2019年底,24家上市物企市值总额2355.9亿元,是其上市首日的1.9倍。其中,碧桂园服务总市值稳居榜首,市值达到637.4亿元。绿城服务总市值为212.6亿元,高于其关联房地产企业(186.1亿元)。从市盈率角度看,物业服务企业市盈率多超过20倍,拥有较高的估值。

注:市值、市盈率截止到2020年12月31日;为方便比较和计算,币种统一换算为人民币,1港币=0.896元人民币,下同。招商积余上市首日市值为重组当日(2019年12月16日)数据;华金国际资金上市首日市值为与华发物业母公司签订股份买卖协议当日(2019年12月20日)数据。
物企为资本市场看重,部分企业表现较房企亦不逊色。截止到2020年5月13日,碧桂园服务成为首家市值超过千亿港元的上市物企,碧桂园服务以934.50亿元(1021.94亿港元)的高市值,位居上市物企榜首。同时,与上市房地产企业市值相比亦不逊色,在上市物企和上市房企最新市值的混排中,碧桂园服务总市值位列第11位,超过众多房地产企业。此外,雅生活服务、开云 开云体育平台保利物业、招商积余、绿城服务和中海物业排名均位于50名之前,处于较靠前的水平。雅生活服务、绿城服务和鑫苑物业的最新市值排名第18名、第33名和第117名,均高于其关联房地产企业(第30名、第58名和第119名)。

对比上市物企和关联房地产企业市值,上市物企出现分化。背靠实力雄厚房企的物企,势如破竹,市值位于前列;独立第三方及关联房企表现一般的物企,逐渐出现掉队的趋势。

截止2019年底,24家上市物企全年股价综合看涨,全年股价涨幅平均值为63.8%,高于同期恒生指数9.1%的涨幅。

注:滨江服务、奥园健康、和泓服务、鑫苑服务、蓝光嘉宝服务、银城生活服务、时代邻里、保利物业、宝龙商业和新大正等企业2019年初尚未上市,其股价涨跌幅用其2019年末收盘价相较其发行价格的涨跌情况来表示。2020年新上市的烨星集团和兴业物联不包含在内。
此外,从每股收益上看,2019年蓝光嘉宝服务每股收益最高,达3.10元。新大正、保利物业、佳兆业美好每股收益亦超过1元。

2020年1月新冠疫情暴发以来,物管板块整体表现好于恒生指数。截止到4月30日,相较2019年末收盘价,物管板块平均涨幅为26.3%,同期恒生指数下跌12.6%

2019年,上市物企营收规模均值24.16亿元,同比提升36.9%,标准差26.15亿元;总资产均值35.61亿元,较上年增加41.6%,标准差42.22亿元;总的来看,26家上市物企运营规模均加速提升,集中度进一步提升,各等级企业之间的分化加剧。

营收规模位列前五的上市物企总营业收入达到353.99亿元,占上市物企营收总规模的56.36%,近两成的上市物企贡献了近六成的营业收入,营收规模向头部企业集中。

注:中海物业、华金国际资本数据按1港币= 0.896元人民币进行换算,下同。
从明确营收结构构成的15家物企来看,基础物业管理服务仍为其基本的收入来源,占总收入的比例在40%至80%之间,物业管理服务收入占总收入的比例均值为60.8%。同时,物业管理行业拥有得天独厚的入口资源优势和业主交互能力,能够迅速的感知业主和居民多元化的服务,上市物企不断挖掘物业管理服务的附加值和边际效应,服务领域不断延伸。

2019年,详细披露营收结构的15家上市物企物业,管理服务收入、社区增值服务收入、非业主增值服务收入总值分别为275.54亿元,65.26亿元和88.73亿元,分别占营收规模总值的61.2%、14.5%和19.7%。开云 开云体育平台

2019年公布在管面积的23家上市物企在管面积总量达到21.41亿m2,较2018年同期增长30.1%。其中,前7家上市物企在管面积总值为16.73亿m2,占23家在管面积总值的78.2%,集中了近八成的管理规模。后4家上市物企在管面积总值2056万m2,在23家在管面积中占比不足1%,管理规模分化逐渐显现。

2019年26家上市物企合约管理面积超过37.23亿m2,其中,公布合约面积的22家上市物企达33.97亿m2,合约面积均值为1.54亿m2。其中,有5家上市物企合约面积超3亿m2,总值为25.47亿m2,占22家上市物企75.0%的管理规模。

2019年19家上市物企储备面积总值14.42亿m2。其中储备面积前5的上市物企储备面积超过1亿m2,占上市物企总储备面积的81.4%。作为在管面积的主要来源,储备面积为未来企业在管面积的增加提供加持力。

对公布在管面积来源的12家上市物企分析,不同物企的来源占比具有明显的差异。其中,银城生活服务、雅生活服务和永升生活服务市场外拓能力显著,2019年在管面积来源于第三方的规模占比超过七成。此外,烨星集团、奥园健康超九成在管面积来源于关联房地产企业,新城悦服务来源于关联房地产企业的在管面积超七成,对关联房地产企业依赖较明显。

兼并收购是市场化外拓方式的重要途径,有助于物企在短时间内实现管理规模的扩张、地理区域和管理业态的补充,有效的提高物业管理的广度和深度。
从物企募集资金用途上看,上市物企呈现高度一致,均对物业管理规模的扩张高度重视。其中,21家港股中有超八成的企业将50%以上的募集资金用于收并购。

注:雅生活招股书中用于拓规模的募集资金为65%,2019年8月15日公司更改全球发售做的款项用途公告,调整为85%。
据不完全统计,2019年全年上市物企收并购典型事件超二十例,收购对价超60亿元。

表6 2019年度部分上市物业服务企业收并购概况(来源:中物研协整理)
2019年26家上市物企毛利和净利润总值分别为166.28亿元和76.63亿元,毛利均值由2018年的4.68亿元,净增加1.72亿元或36.7%至6.40亿元,标准差6.90亿元;净利润均值同比上升32.4%至2.95亿元。同时,毛利率和净利率近四年出现首次下降,均微降0.4个百分点至29.4%和12.1%;此外,2019年净资产收益率均值为22.7%,较上年下降13.6个百分点,近三年净资产收益率均值持续下降,净资产收益率首次低于30%,标准差10.2%,离散程度均较大,净资产收益率水平差异较大。

造成上市物企之间毛利率相差较大的原因,除企业所管理项目收费模式中包干制和酬金制所占比例的差异以及项目的接管时间外,企业增值服务的占比以及经营能力也成为影响企业毛利率差异的主要因素。
从业务开展的情况来看,增值服务的毛利率远高于基础物业管理服务,且社区增值服务的毛利率高于非业主增值服务。
2019年详细披露毛利率的13家上市物企,物业管理服务毛利率范围在11.4%至30.2%,而增值服务的毛利率则在29.6%至60.9%。增值服务的毛利率远高于物业管理服务。

13家上市物企社区增值服务的毛利率分布在27.1%至68.9%的范围内,非业主增值服务毛利率在16.0%和53.9%范围内,由于社区增值服务对人的依赖相较更低,因此社区增值服务的毛利率普遍高于非业主增值服务。

2019年,26家上市物企的净利润总值76.63亿元,均值2.95亿元,同比增长32.4%。净利率均值为12.1%,较上年回落0.4个百分点,标准差6.2%,上市物企之间的净利率分化程度较大。

2017年至2019年,26家上市物企净资产收益率处于1.9%和43.8%的范围,均值分别为46.3%、36.3%和22.7%,连续三年下滑。
上市物企净资产收益率的变化受企业净利润和净资产的影响。一方面,物业管理行业的盈利模式和水平在短时间内很难实现明显的提升,另一方面,借助资本优势,企业加速对管理规模扩张和整合,总资产得以持续积累,企业净资产得到快速的提升。因此,短时间内会引起净资产收益率的回落。
5.抗风险能力分析:运营稳健风险可控,企业线 债务情况:资产负债率基本可控
2019年,26家上市物企资产负债率均高于20%,均值为49.2%。其中,有12家上市物企资产负债率处于40%至60%这个较为合适的范围,资产负债率总体可控。

从短期偿付能力上看,2019年,26家上市物企的流动比率均高于1,主要处于1.12至3.56范围内,平均值为1.92。近半数的上市物企流动比率接近或超过2。上市物企资产变现能力整体较强,现有货币资金足以覆盖短期债务,短期偿债能力提升。

5.3 合同负债明显上升,企业线家上市物企合同负债总额达到67.0亿元,较上年大幅增长47.4%,均值3.5亿元,标准差4.1亿元。
图 18 2018-2019年上市物企合同负债及增速分布数据来源:企业年报,CRIC,中国房地产测评中心,中物研协

2016年至2019年,26家上市物企营业收入持续攀升,营业收入总值较上年增长36.9%至628.13亿元,净增169.16亿元,呈现持续高速增长的态势,2016年至2019年营业收入复合增长率达32.4%。
图19 2016-2019年上市物企营业收入总值及增速数据来源:企业年报,CRIC,中国房地产测评中心,中物研协
根据《2019中国物业管理行业年鉴》中物业管理行业经营总收入数据, 26家上市物企营业收入总值分别占物业管理行业经营总收入的4.1%、4.3%和5.1%,上市物企占比持续提升。预计2019年物业管理行业经营总收入将超万亿。由此,2019年26家上市物企营业收入总值占行业经营总收入的比例则达到5.9%。上市物企聚集了行业优秀代表,26家上市物企在行业经营总收入占比即已超过5%,且持续提升,在一定程度上反映了发展优势向头部企业聚集,头部优秀企业具有领先优势。

图20 2016-2019年26家上市物企营业收入总值在物业管理行业经营总收入中的占比

同时,26家上市物企净利润亦实现大幅增长。2016年至2019年26家上市物企的净利润总值由21.54亿元大幅增加55.09亿元至76.63亿元,复合增长率达52.7%。其中,2016年至2018年增速显著,2018年同比增速高达86.6%。2019年,上市物企净利润在57.89亿元的量级上仍有32.4%的增量,净利润持续上扬。

2016年至2019年,21家上市物企在管面积持续扩充,2019年在管面积总值较上年增长30.6%至19.75亿m2,净增4.63亿m2,呈现持续高速增长的态势,2016年至2019年在管面积复合增长率达30.5%。
图22 2016-2019年21家上市物企在管面积总值及增速(单位:亿平方米)数据来源:企业年报,CRIC,中国房地产测评中心,中物研协
注:不包括南都物业、招商积余、新大正、祈福生活服务、华金国际资本5家企业的在管面积

同时,上市物企在管面积集中度进一步提升。根据《2019中国物业管理行业年鉴》物业管理行业管理面积数据,则这21家上市物企在管面积总值分别占物业管理行业管理规模的4.0%、4.6%和5.4%。预计2019年物业管理行业管理规模将达300亿平方米,由此,21家上市企业2019年在管面积在行业中的集中度将有望达到6.6%,管理规模进一步扩大,集中度持续提升。

2019年,26家上市物企总资产合计达925.77亿元,连续三年增长率保持高速增长,2019年增长率高达41.6%。2016年至2019年总资产复合增长率达25.2%,26家上市物企高度重视管理规模的扩张,管理规模持续扩容,从而促进企业总资产的增加,集中度向头部企业聚集,行业分化现象渐显。
图24 2016-2019年家上市物企总资产及其增速(单位:亿元)数据来源:企业年报,CRIC,中国房地产测评中心,中物研协

从物企募集资金用途上看,各上市物企加大对智慧科技高新技术的应用的重视,在内部管理和外部服务中双管投入,其中,16家企业中超过四成的企业将20%以上的资金用于高新技术方面的投入,均值亦达到18%,该项仅次于企业用于收并购的投入,成为企业第二大战略用途。
图25 部分上市物企募集资金用于高新技术的比例分布数据来源:企业年报,CRIC,中国房地产测评中心,中物研协

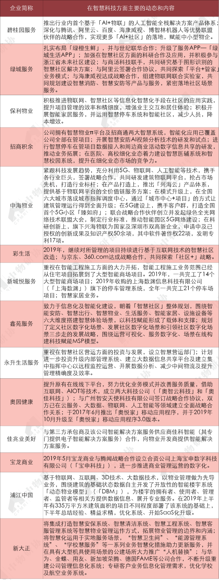
各物业服务企业智慧化建设、应用、投入和动作频频。碧桂园服务推出行业内首个基于AI+物联的人工智能全线解决方案产品体系,与腾讯、阿里云、百度、海康威视、博智林机器人等优势联盟伙伴的战略合作,实现更多「AI+小区」的落地;绿城服务扎实布局绿城生鲜,升级绿城生活APP,加强智慧化社区方面的科研合作及运用,并积极参与浙江省未来社区建设,与商汤科技、阿里云、海康威视等达成战略略合作,在不同方面共同探索智慧社区建设;中海物业在5G建设上,携手客户群,打造全国首个5G小区「臻如府」,共建智能园区行业标杆;彩生活分别与京东、成战略合作,共同探索「小区+」战略等。此外,保利物业、招商积余、新城悦服务、鑫苑服务、永升生活服务、奥园健康、佳兆业美好、宝龙商业、浦江中国和新大正等上市物企均积极拥抱物联网、大数据等智慧科技,赋能企业发展。
表7 部分上市物企在智慧科技方面的主要动态和内容数据来源:企业年报,CRIC,中国房地产测评中心,中物研协

受益于科技赋能,2019年物企的运营效率不断提升,单位面积创收能力、人均管理面积、开云 开云体育平台人均产出和人均净利润均表现出色。其中,26家上市物企单位面积营收均值为35.2元/m2,较2018年同期增长3.5%,近七成上市物企单位面积营收实现增长。上市物企人均管理面积、人均产出和人均净利润分别为7661.9 m2/人、24.6万元/人和3.2万元/人,均高于行业平均水平,运营效率提升。
图 26 2019年上市物企运营效率指标均值数据来源:企业年报,CRIC,中国房地产测评中心,中物研协

2019年26家上市物企纳税总额达到23.93亿元,平均每家贡献纳税额近1亿元,同比增长24.7%。
图 27 2016-2019年上市物企纳税额及增速(单位:亿元)数据来源:企业年报,CRIC,中国房地产测评中心,中物研协

作为物业管理行业的标杆企业,上市物企积极响应中国物业管理协会号召,在各地方物协的动员组织下,纷纷参与到“社区的力量”行动中来。2019年“一斤市集”助农扶贫专项活动相继在石家庄、重庆、成都、上海、深圳、杭州、郑州等多地启动,各上市物企加强专项行动的推进,结合线上线下等多种形式,多方调动和引导社区居民参与其中,聚合社区的力量助力消费扶贫,创新服务助力扶贫,助力打赢脱贫攻坚战。
此外,2020年,面对突如其来的疫情,物业服务企业始终坚守在社区疫情防控的一线,在维护公共秩序,协助基层管理方面贡献了重要的力量,承担了大量的超过其合同和责任边界的责任,很大程度的弥补基层社区公共卫生供给和应急管理力量的不足。蓝光嘉宝服务、奥园物业等上市物企抗疫、扶贫两手抓,惠及农户、业主和社会,彰显企业责任与担当。
截止到2020年4月份,新三板累计挂牌数量79家,其中40家物企摘牌,数量过半。
图 28 2014-2020年物企在新三板挂牌、摘牌数量(单位:家)数据来源:CRIC,中国房地产测评中心,中物研协

对摘牌的40家物企跟踪,可以发现,其中有9家物企成功赴港或在A股上市。

截止到4月30日,共有26家物业服务企业上市,其中23家登陆港股,3家进入A股。
图29 2014-2020年4月物业服务企业上市分布(单位:家)数据来源:CRIC,中国房地产测评中心,中物研协

进入2020年,除了目前已上市的烨星集团,正荣服务、星盛商业、街物业、宋都服务4家企业均于1月份递交上市申请,弘阳服务亦于3月份递交上市申请。5月15日建业新生活正式在港交所上市。据不完全统计,目前在港交所等待上市的物业服务企业达6家。此外,2020年世茂集团、金科股份、华润置地、阳光城、禹洲地产、佳源国际、合景泰富和荣盛发展等企业亦纷纷表示拟分拆物业上市。物业服务企业上市热情不减,物业管理行业赢得资本市场青睐。
对截止到2019年底有过交易的18家新三板物业服务企业进行分析,可以看到,2019年底,美的物业股价最高;金发股份股价涨幅最大,接近3倍。美的物业市值最高,达到25.31亿元。从市盈率来看,企业之间的差距较大,其中9家物企市盈率高于10,另有两家企业业绩出现亏损,市盈率为负。
表9 至2019年底有过交易的18家新三板物企资本市场表现数据来源:CRIC,中国房地产测评中心,中物研协

对新三板挂牌物业服务企业已摘牌退市和未披露年报企业剔除后,现对剩余34家新三板物企进行分析可以看到,2016年至2019年营业收入和净利润均值均实现稳步上升。其中,2019年营业收入均值为2.03亿元,较上年增长20.4%,2016年至2019年复合增长率20.4%。2019年净利润均值0.13亿元,同比增长28.4%,2016年至2019年复合增长率达27.2%。
图30 2016-2019年34家新三板物业服务企业营业收入、净利润均值及其增速(单位:百万元)

根据赴港上市的要求,现仍挂牌新三板的物业服务企业中,美的物业、智善生活、银中物业、建投实业、新日月和新鸿运6家物业服务企业符合港股上市基本要求。

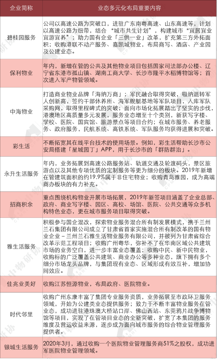
在持续扩大管理规模的同时,上市物企亦大力拓展物业服务类型的多元类型,完善在管项目组合的多样化。诸多上市物企亦逐渐从住宅物业领域向写字楼、商业、工业园区、、学校、公建等非住宅领域延伸,住宅和多种非住宅细分领域相互协调,物企管理业态和范围进一步扩大,服务领域得以延展。例如,碧桂园服务的“城市共生计划”、 “三供一业”业务,以及收购港联不动产服务、嘉凯城物业,布局商写、酒店、产业园及公建业态;保利物业首次进入军产物管领域;时代邻里业务拓展到市政环卫服务领域;佳兆业美好收购江苏恒源物业,布局政府、物业。此外,雅生活服务,中海物业,永升生活服务,招商积余,彩生活、银城生活服务等物业服务企业也均加大在非住宅物业领域的布局。

以坚守基础物业管理服务的高品质服务为基础,以工程、设备等细分创新领域作为补充,加大具有较盈利能力的社区增值服务和非业主增值服务业务的开展,物业服务企业将有望实现多业务协同发展,不断扩充物业管理是深度和广度。

在行业发展的上升通道,物业服务企业借助资本优势,高速发展,市场集中度进一步提升。2019年,上市物企管理规模以超过30%速度增长。营业规模中近两成的上市物企贡献了近六成的营业收入,营收规模的主要集中在头部企业。此外,在管面积前七在管面积集中了近八成的管理规模。上市物企的营业收入和在管面积均向头部企业集中,行业的集中度进一步加剧。
从不同维度看上市首日的市盈率,可以发现,物业服务企业为资本市场日益看重。重视度不仅表现在每年上市企业的日益增多,亦表现在,不同年份上市的物业服务企业的估值的也呈现出上升的趋势。
图32 2014-2020年4月上市物企上市首日及年内市盈率均值数据来源:CRIC,中国房地产测评中心,中物研协
另一方面,有实力较强关联房企支持的物企估值相对更高。从市盈率上看,关联房地产企业在前十的物业服务企业上市首日市盈率均超过25倍,均值达到41.3倍;关联房地产企业在第11名至50名的物业服务企业上市首日市盈率除蓝光嘉宝服务外,均高于20倍,均值为30.6倍;关联房地产企业在第50名之后的物企上市首日市盈率均值为38.5倍。除极值彩生活市盈率外,其他五家企业上市首日市盈率为30.0倍。

注:2019年12月16日,招商物业与中航物业重组上市,中航善达更名为招商积余。招商积余市盈率为重组上市日的市盈率。华金国际资本市盈率为与华发物业母公司签订股份买卖协议当日(2019年12月20日)数据。

上市物企出现分化,实力强、操盘面积大的关联房地产企业的支持,为物企提供持续且坚实的增长力。
注:收盘价为2020年4月30日,股价涨跌幅为上市至4月30日收盘价的变化

“互联网+”作为新时代的风向标,带领物业管理行业探索转型与升级之路。物联网、云计算、移动互联网等新一代信息技术的集成应用,为物业管理行业的发展带来新的发展机遇,诸多物业服务企业纷纷涉足智慧社区领域,试图开辟一条新的生存和发展路径。同时,5G技术的应用带来服务成长的重构,将赋予智慧社区应用更大的想象空间。此外,科技的运用可以提升用户体验,增强物业的口碑和品牌竞争力。